Instance Verification Kit (IVK)
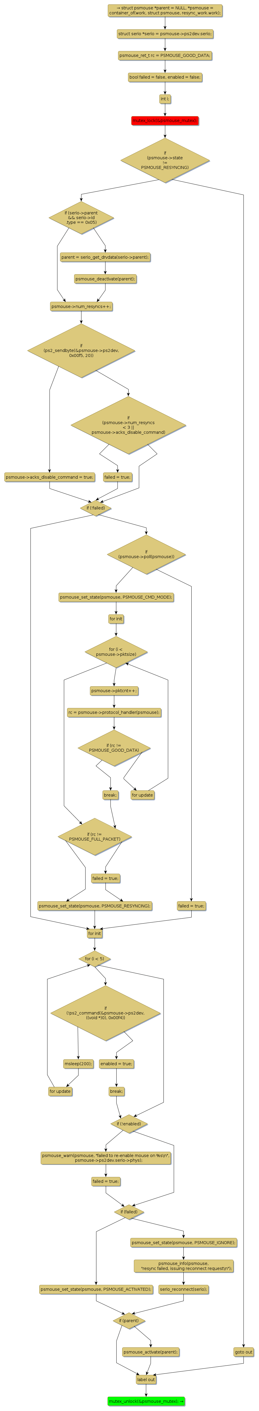
mutex lock @ [31074+27+/linux-3.19-rc1/drivers/input/mouse/psmouse-base.c]
Instance Signature: psmouse_mutex
|
The Matching Pair Graph:
|
|
Function Name
|
Control Flow Graph (CFG)
|
Events Flow Graph (EFG)
|
Source Correspondence
|
|
psmouse_resync
|
|
|
[30798+14+/linux-3.19-rc1/drivers/input/mouse/psmouse-base.c]
|